昆明市场进入春节模式但新项目蓄客待发

焦点研究院 昆明房地产市场周报告
报告期:2021年2月1日至7日
出品时间:2021年2月8日
研究员:王嘉
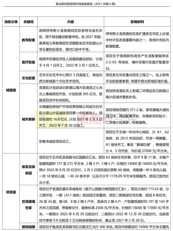
市场聚焦(2021年第6周)
受农历春节假期影响,临近假期的当周,房企和项目营销动作转向应景主题。当周市场活跃度维持稳定,商品房供求规模维持低位,成交价格出现波动。
二级市场方面,当周昆明市场供求规模均小幅下降。
根据焦点研究院统计,当周5个项目获取商品房预售手续,新增供应面积15.66万平方米,环比下降7.88%;主城成交面积15.4万平方米,环比下降8%;成交价格15383元/平方米,环比上升0.86%。成交规模最大的区,仍为北市区及滇池片区。当周新增供应以高层住宅为主,兼有部分地下车位。万科500里项目为供应主力。
此外,当周昆明仅金地悦天下1个项目规划获得批准,净用地面积约3.37万平方米,可新增建筑面积16.25万平方米。
一级市场方面,当周昆明无商品房用地供应,当年主城首宗商品房地块成交,面积47.8亩,建筑面积24.64万平方米,为五华区红云街道城改项目地块,须建设5.2万平方米回迁安置房。地块最终由俊发旗下子公司底价获取,为俊发龙泉俊园项目A6地块,后续用地须配建3所学校,含2所幼儿园和一所中学。
回归市场一线,当周无项目开盘销售。
焦点研究院监测显示,2021年上半年计划入市的多个新项目,当前以认筹排卡或意向登记进行蓄客,为农历春节假期后开盘销售做准备。在售项目推售动作虽然有所放缓,但配合农历春节假期的营销活动已逐步展开。此外,因疫情防控要求,雅居乐、龙湖、融创等房企旗下项目营销动作转入线上,且以线上直播为主。




本文内容仅代表作者立场和观点。本文著作权归搜狐焦点所有。未经允许,严禁转载;经允许转载或使用本文时,请注明来源。获得转载授权请联系:focuskf@vip.sohu.com。
相关知识
昆明市场进入春节模式但新项目蓄客待发
昆明商品房成交22.4万平,7个新项目将接踵入市
备战“金九” 东莞多个新项目集中蓄客
昆明市场供应巨幅放量,成交稳定价格略降,两项目开盘去化仅半
市场传统淡季来临 上周重庆商品房市场成交40.01万方
春节将至 黄石家装市场进入休假期
“双节”假期聊城楼市暖场活动爆棚 房企蓄客预热“银十”
地产复工者|房产界“李佳琦“养成记:线下蓄客 线上成交
安居客新房官方旗舰店春节不打烊,新春置业季瓜分亿元安居红包
安居客新房官方旗舰店春节不打烊 新春置业季瓜分亿元安居红包
推荐资讯
- 1穷人装修3万硬装怎么样,硬装 107045
- 2女生戴14号戒指算粗吗 正常 98257
- 3婆婆对儿媳说的暖心话 婆婆喜 96868
- 400后法定结婚年龄 结婚登记 65470
- 5燃气灶怎么选?跟随方太高效直 54916
- 6男生戴戒指的含义图解 女生戒 43703
- 7杨燕军 | 医院建筑的顶层设 41163
- 8泰安国悦山180平下跃美式风 35677
- 9积木家装修公司正规吗?选装修 28319
- 10农村现代简约自建房图片 28217