昆明商品房成交22.4万平,7个新项目将接踵入市

焦点研究院 昆明房地产市场周报告
报告时间:2021年1月25日至31日
出品时间:2021年2月2日
研究员:向雪平
市场聚焦(2021年第5周)
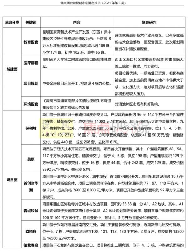
临近农历春节假期,房企和项目营销节奏有所放缓,以业主答谢为主,但市场活跃度不减,商品房供应和成交规模均有所上扬,成交价格则因成交结构影响出现小幅下降。
二级市场方面,当周昆明市场供应规模小幅上扬,5个项目有房源补充入市动作,加上此前供应存量,市场有效供应同步上扬。在新项目、新房源拉动下,成交规模亦有所上扬。
根据焦点研究院统计,当周5个项目获取商品房预售手续,新增供应面积17万平方米,环比上升52.7%;成交面积22.40万平方米,环比上升17.52%;成交价格12951元/平方米,环比下降1.79%。新增供应以高层住宅为主,兼有部分地下车位,万科城项目为供应主力。
此外,当周昆明金茂国际新城、北大资源颐和1898、世茂璀璨世家、万科公园城市等4个项目规划获得批准,净用地面积约9万平方米,可新增建筑面积31.89万平方米。
一级市场方面,当周昆明无商品房用地供应及成交。
回归市场一线,当周2个项目开盘销售,即东市区的保利城和经开区的美辰,合计供应房源682套,成交397套。受开盘销售项目区位、地段及项目内产品影响,两个项目开盘销售当日实现去化58%,去化水平相对较低。
焦点研究院监测显示,因2020年下半年土地市场交易活跃,2021年上半年昆明市场将有多个新项目入市,当前以认筹排卡或意向登记进行蓄客,为农历春节后开盘销售做准备,包括但不限于旭辉新希望公元锦悦、安宁俊发城、中建金科向山的岛、拢悦、融创春城書院、经投湖山望、春城玖號等项目。



本文内容仅代表作者立场和观点。本文著作权归搜狐焦点所有。未经允许,严禁转载;经允许转载或使用本文时,请注明来源。获得转载授权请联系:focuskf@vip.sohu.com。
相关知识
连续3月破1.5万元!昆明7月商品住宅均价15323元/㎡
保利投顾研究院:上半年广州商品房整体成交466万平 同比降24% 近5年来最低
广州双节市场迎来小高潮,新项目集中入市成交活跃
昆明市场供应巨幅放量,成交稳定价格略降,两项目开盘去化仅半
昆明开盘项目锐减,仅一项目开盘去化86%,多个项目正储备入市
上周重庆商品房成交48.49万方 环比下降1.14%
昆明商品房供应下降成交上扬价格稳定,三项目开盘去化近七成
特价促销席卷昆明市场,当周仅一项目开盘去化近九成
北京商品房出清周期降至20个月以下 限竞房入市节奏放缓
昆明市场交易量升价降,调整期内焦点项目正蓄势
推荐资讯
- 1穷人装修3万硬装怎么样,硬装 107045
- 2女生戴14号戒指算粗吗 正常 98257
- 3婆婆对儿媳说的暖心话 婆婆喜 96868
- 400后法定结婚年龄 结婚登记 65470
- 5燃气灶怎么选?跟随方太高效直 54916
- 6男生戴戒指的含义图解 女生戒 43703
- 7杨燕军 | 医院建筑的顶层设 41163
- 8泰安国悦山180平下跃美式风 35677
- 9积木家装修公司正规吗?选装修 28319
- 10农村现代简约自建房图片 28217