追述|2020上半年南宁楼市政策汇总,准备买房的人看清楚
2020年注定是一个不平凡的一年!开年的疫情让楼市直接进入冰冻期——工地停工、售楼部关门、购房者停下购房的脚步......因此,一季度有不少保障性的政策出台,比如贷款利率(LPR)调整、公积金贷款放宽、降低首套房首付压力等,以保障市场平稳运行。
经受住了疫情的冲击,二季度楼市逐渐开始回暖。
从4月份开始,多数购房者仍采取观望的态度,但随着“严管全装修商品房”、央妈又“降息”、正式废除精装修以及低门槛落户南宁等政策的出台,一瞬间,买房新政利好不断,为购房者带来了真正的福音,也为南宁楼市注入了一剂强心剂。
接下来,狐哥带你梳理上半年南宁楼市政策,看看哪一条会影响你们买房!
1、自2月24日起 南宁房企复工返岗
2月24日,南宁住建局发布了防控期间南宁市房地产开发企业售楼部安全有序返岗复工的相关工作通知。

2、贷款市场报价利率(LPR)报价走低
2月20日上午,中国人民银行授权全国银行间同业拆借中心公布的数据显示,1年期贷款市场报价利率(LPR)为4.05%,比上期下调10个基点;5年期以上LPR为4.75%,比上期下调5个基点。

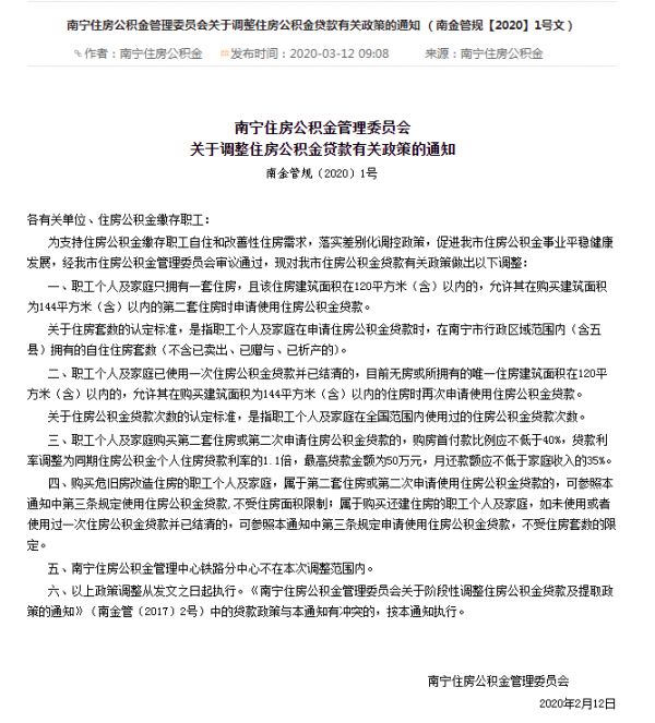
3、购二套房可使用公积金贷款
2月23日,南宁住房公积金管理委员对我市住房公积金贷款有关政策作调整,其中,职工个人及家庭只拥有一套住房,且该住房建筑面积在120平方米(含)以内的,允许其在购买建筑面积为144平方米(含)以内的第二套住房时申请使用住房公积金贷款。

4、南宁新版购房合同正式“上岗”
从2月28日起,南宁新版商品房买卖合同正式启用,这就意味着以往的“双合同”正式结束。跟旧版商品房合同相比,新版最大的变化就是把精装款和毛坯款纳入同一合同,降低了首付门槛,并对验房收房流程做了进一步规范,更加保护购房者的相关权益。

5、广西出台新规加强“全装修商品住宅”监管
从2020年3月1日起,我区将从设计、建设、销售到交付对全装修商品住宅工程实现全过程监管,规范工程质量管理行为,提高住宅工程用户质量满意度。

6、4月20日央行又“降息”
4月20日,中国人民银行授权全国银行间同业拆借中心公布,1年期LPR为3.85%,5年期以上LPR为4.65%,分别较上一期下调20个和10个基点。这是自去年8月LPR改革以来,降幅最大的一次。

7、南宁出台废除精装的讨论
4月23日,南宁市住房和城乡建设局发布了关于公开征求废止《南宁市城乡建设委员会关于印发<南宁市商品住房全装修分级指南>的通知》意见的函,引发社会各界的广泛关注。

8、南宁发布“史上最低门槛落户”政策
2020年6月1日起,南宁市人民政府印发的《南宁市深化户籍制度改革户口迁移实施办法》,大幅放宽了各种落户条件,被称为是南宁史上最低门槛落户政策。

相关知识
追述|2020上半年南宁楼市政策汇总,准备买房的人看清楚
追述|成交超7万套!2020南宁商品房年中成绩出炉,良庆领跑
比三个万象城还大!南宁首座苏宁广场来了,将落地南宁老城区
疯狂抢地!上半年南宁29宗地揽186亿,五象南龙岗地价创新高
南宁楼市半年报:商品住宅成交量跌价涨,购房者需求发生变化
准备买房的人注意了!9月起,3种房子或大幅降价,开发商亲口承认
公积金存废之争再起,上半年公积金相关政策城市汇总
官宣,利好消息!柳州准备买房的人必看.....
房贷利率下调!买房的人该怎么办?
南宁4月房价涨了,房贷利率降了!你啥时候买房?
推荐资讯
- 1穷人装修3万硬装怎么样,硬装 107462
- 2女生戴14号戒指算粗吗 正常 99716
- 3婆婆对儿媳说的暖心话 婆婆喜 97660
- 400后法定结婚年龄 结婚登记 65511
- 5燃气灶怎么选?跟随方太高效直 54960
- 6男生戴戒指的含义图解 女生戒 44145
- 7杨燕军 | 医院建筑的顶层设 41951
- 8泰安国悦山180平下跃美式风 37113
- 9积木家装修公司正规吗?选装修 29091
- 10农村现代简约自建房图片 28995