政策解读 | 政府采购新政发力,中小物企迎拓展机遇
文 | 研究员 周勤
本文共 5832 字,阅读约需 7 分钟
今年5月以来,中央及地方陆续发布政策,加大政府采购支持中小企业力度。31日,国务院发布《关于印发扎实稳住经济一揽子政策措施的通知》六方面33项措施,支持中小企业纾困解难。同日,财政部落实国务院文件精神,印发《关于进一步加大政府采购支持中小企业力度的通知》,并于7月1日实施。各地政府纷纷跟进,发布相应地方实施细则。扶持中小企业政策在多地贯彻执行,将给物企市拓和投标策略带来哪些影响?克而瑞物管CPIC数据库通过大数据分析,揭示新政下的招投走势,以及给中小微企业带来的机会。

政府采购支持中小企业的政策机遇
首先,为落实国务院文件精神,本次财政部《通知》政策重点体现在三大方面:
一、落实中小企业政府采购政策。
降低中小企业参与门槛,灵活采取项目整体预留、合理预留采购包、要求大企业与中小企业组成联合体、要求大企业向中小企业分包等形式,确保中小企业合同份额。
通过提高预付款比例、引入信用担保、支持中小企业开展合同融资、免费提供电子采购文件等方式,为中小企业参与采购活动提供便利。
严格按规定及时支付采购资金,不得收取没有法律法规依据的保证金,有效减轻中小企业资金压力。
二、调整对小微企业的价格评审优惠幅度。
货物服务采购项目给予小微企业的价格扣除优惠,由6%—10%提高至10%—20%;
大中型企业与小微企业组成联合体或者大中型企业向小微企业分包的,评审优惠幅度由2%—3%提高至4%—6%。
三、提高政府采购工程面向中小企业预留份额。
400万元以下的工程采购项目适宜由中小企业提供的,采购人应当专门面向中小企业采购;超过400万元的工程采购项目中适宜由中小企业提供的,2022年下半年面向中小企业的预留份额由30%以上阶段性提高至40%以上。
2021年1月财政部、工业和信息化部出台的《政府采购促进中小企业发展管理办法》规定,小额采购项目(200万元以下的货物、服务采购项目,400万元以下的工程采购项目)原则上全部预留给中小企业。超过200万元的货物和服务采购项目、超过400万元的工程采购项目中适宜由中小企业提供的,预留该部分采购项目预算总额的30%以上专门面向中小企业采购,其中预留给小微企业的比例不低于60%。
本次政策调整,一是在定量标准上,大幅提高了评标时中小企业的价格优惠幅度至10%—20%,预留面向中小企业采购的份额由30%以上今年阶段性提高至40%以上。二是在定性引导上,鼓励减少或免收投标保证金、提高预付款比例等,降低中小企业的参与门槛,减少中小企业资金压力。
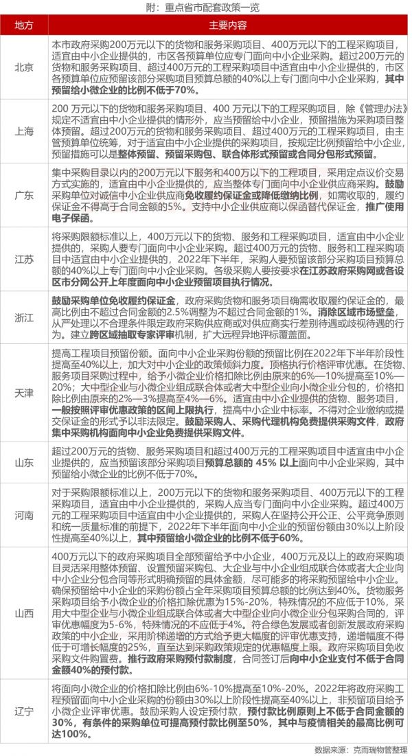
为落实相关部署,全国各省市陆续出台相关细节政策。克而瑞物管梳理了部分重点地区政策,详见附录。在财政部政策的基础上,落实细化多项条款,总结可分为以下几类:
1.更灵活的预留措施。上海提出可以是整体预留、预留采购包、联合体形式预留或合同分包形式预留。
2.进一步侧重扶持小微企业。例如北京将政府采购预留中小企业40%份额细化,增加规定其中小微企业不低于70%。相比原来《政府采购促进中小企业发展管理办法》提高10个百分点。
3.推行政府采购预付款制度减轻企业资金压力。山西规定合同签订后向中小企业支付不低于合同金额40%的预付款。辽宁规定预付款比例原则上不低于合同金额的30%,有条件的采购单位可提高预付款比例至50%,其中与疫情相关的最高比例可达100%。
4.鼓励免收履约保证金;鼓励免费提供采购文件。例如广东鼓励采购单位对诚信中小企业供应商免收履约保证金或降低缴纳比例,如需收取的不高于合同金额的5%。支持中小企业供应商以保函替代保证金,推广使用电子保函。
5.消除差别待遇或歧视行为。例如浙江规定从严处理以不合理条件限定政府采购供应商或对供应商实行差别待遇或歧视待遇的行为。建立跨区域抽取专家评审机制。
6.执行情况网上公示。例如江苏要求在政府采购网或各设区市分网公开上年度面向中小企业预留项目执行情况。

克而瑞数据洞察新政下招标走势
物业行业招标采购中,面向中小微企业采购招标数量和比例在2022年显著提升。根据克而瑞物管CPIC数据库跟踪的行业招标采购动态,分析近三年数据库中730,000条招标数据,2020和2021年,面向中小微企业招标采购比例稳定在3.4%。2022年1月至8月,这一比例攀升至4.5%。

2022年1月至8月,各省及直辖市物业管理采购招投中,面向中小微企业数量前五是江苏、广东、天津、四川和北京。而面向中小微企业采购所占比例最高的前五是天津、西藏、吉林、广西和宁夏。前者数量反映了面向中小微企业招标的市场容量,可供物企区域拓展参考。后者比例排名或可显示当地招标环境对中小微企业倾斜支持的力度。


细化到城市层面,分析克而瑞物管CPIC数据库,从全国约367个城市物业管理招标数据中,筛选出面向中小微企业招标数量排名前50城市名单,详细列表如下。其中,天津、北京、成都、苏州和上海市数量上领先,名列前5。排名前50城市,可供中小微物企在市场拓展中重点参考关注。

登录克而瑞物管CPIC数据库【点击免费试用】,随时了解物企市场动态。


采购新政对物企市拓的影响
根据工信部《中小企业划型标准规定》,物业管理行业从业人员1000人以下或营业收入5000万元以下的为中小微型企业。(其中,从业人员300人及以上,且营业收入1000万元及以上的为中型企业;从业人员100人及以上,且营业收入500万元及以上的为小型企业;从业人员100人以下或营业收入500万元以下的为微型企业。)
政府采购支持中小企业的新政,预计将对物企市拓带来如下方面影响:
一、降低中小企业参与政府招标采购隐性门槛,提升中小企业中标份额。
采购新政一系列关于中小企业倾向性优惠条款,给中小微企业特定领域参与竞争带来了优势。例如中小型机关单位项目中标机会。通常为政府服务领域,我们认为行业龙头企业占据绝对竞争优势。但物业管理项目遍布全国,大、中、小型机关单位规模及需求千差万别。规模较小的项目类型中,价格评标优惠等鼓励政策更有利于中小企业中标。
培育特定领域、特定区域竞争优势。政府采购的要求是合理低价中标,而非一味追求品牌。中小企业深耕局部区域,更容易形成当地竞争优势。实际采购过程中,很多中小企业底子薄、缺乏政府服务相关经验。在当前降低投标参与门槛、提高预付款等有利政策出台的环境下,中小企业当积极参与、积累相关领域服务案例,培育未来竞争优势、提升投标胜算。
二、大、中企业通过外包专业服务,提升中标几率。
新政鼓励大企业与中小企业组成联合体、大企业向中小企业分包等形式参与政府采购。虽然目标是确保中小企业合同份额,但也给大型企业参与竞争带来新的视角和机会。超过400万以上的项目,如果绑定小企业、专业分包商共同参与,或将有利于提升投标评分和中标概率。
部分地方政府在招投标中提出消除差别待遇或歧视行为,这些举措包括跨区域专家评审,扩大远程异地评标覆盖面等。尤其打破地域歧视,这对大型企业跨区域扩张有积极意义。
三、注重用好综合优惠政策,包括纾困专项贷款、留抵退税等。
稳经济一揽子举措除政府采购支持外,还涵盖了减税降费、融资支持、扩岗补贴等一系列内容。各地政策在细化落实中,中小物企更应关注当地最新政策动态,综合用好优惠政策。例如,国务院政策提出,研究居民服务等7个行业企业纳入按月全额退还增量留抵税额、一次性全额退还存量留抵税额政策范围。受疫情影响生产经营出现暂时困难的所有中小微企业、阶段性缓缴三项社会保险单位缴费部分至今年底。企业招用毕业年度高校毕业生,签订劳动合同并参加失业保险的,可按每人不超过1500元的标准,发放一次性扩岗补助。指导金融机构和大型企业支持中小微企业应收账款质押等融资方式等。

本文首发于微信公众号:克而瑞物管。文章内容属作者个人观点,不代表和讯网立场。投资者据此操作,风险请自担。
(责任编辑:冀文超 )相关知识
朱一鸣等:地产股低迷,房企物管却再迎分拆上市潮
让政策“及时雨”更好润泽中小企
建材猫418装企采购节来了,中小装企的春天也来了
南京“招标投标”“政府采购”指标第一
详细解读!十部委发文规范物管行业,优胜劣汰格局加速到来!
17个部门推25条措施:纾困解难 支持中小企业发展
CRS峰会|新希望服务陈静:物企拓展规模是为获取更多C端流量
财政部:2019年全国政府采购规模3.3万亿元
工信部等17个部门联合推出25条具体措施——全方位纾困解难 支持中小企业发展
促进中小企业发展政策要“掷地有声”
推荐资讯
- 1穷人装修3万硬装怎么样,硬装 107141
- 2女生戴14号戒指算粗吗 正常 98831
- 3婆婆对儿媳说的暖心话 婆婆喜 97061
- 400后法定结婚年龄 结婚登记 65476
- 5燃气灶怎么选?跟随方太高效直 54925
- 6男生戴戒指的含义图解 女生戒 43806
- 7杨燕军 | 医院建筑的顶层设 41354
- 8泰安国悦山180平下跃美式风 36242
- 9积木家装修公司正规吗?选装修 28504
- 10农村现代简约自建房图片 28405