企业月报|业绩表现依然不佳,房企营销积极性提升 (4月)
内容提要>>>
市场仍显颓势,4月环比降幅大于近年同期
拿地谨慎态度并未好转,集中供地未解市场低迷
新增融资额环比下降25.2%,利率仅3.17%
五一营销前置,房企营销积极性复苏
华侨城段先念退任,华夏幸福(600340)吴向东辞职
物管分拆热度持续,建业万达商管签署合作
◎ 文 / 克而瑞研究中心
■■■
合约销售
市场仍显颓势
4月环比降幅大于近年同期

核心观点
1、2022年4月,市场整体表现持续低迷,部分城市受疫情影响,致使市场下行压力进一步加剧。百强房企4月单月仅实现销售操盘金额4284.7亿元,环比降低16.2%,降幅大于近年同期;同比降低58.6%,较3月降幅进一步扩大,且处于近年来单月业绩同比降幅的最高水平。累计业绩来看,百强房企1-4月的整体业绩规模同比大幅降低50.2%,降幅较一季度进一步扩大。
2、2022年1-4月,百强房企各梯队销售门槛较去年同期显著降低,且均低于2020年同期。TOP10房企销售操盘金额门槛仅为437.1亿元,较去年同期降低49%。TOP20和TOP30房企销售操盘金额门槛分别为225.4亿元和164.7亿元,较2021年分别降低58.5%和57.4%。而TOP100房企的销售操盘金额门槛为35.6亿元,略低于2020年同期,同比降幅达51.5%。

3、4月,多数规模房企销售表现不佳,一方面是受到市场持续低迷、行业信心不足的影响;另一方面也有部分城市受疫情影响,市场受挫、企业项目去化受阻。具体来看,近7成的百强房企单月业绩环比降低,其中近4成企业降幅在15%至50%之间,2成房企的降幅高于50%。此外,仅3成百强房企单月业绩环比增长,其中,滨江、越秀、大悦城(000031)等少数规模房企表现相对突出,单月业绩环比增幅超过30%。
企业拿地
拿地谨慎态度并未好转
集中供地未解市场低迷

核心观点
1、4月30家监测房企的土地投资受到部分城市集中土拍的影响,量价齐升,成交单价结构性上涨,平均楼板价达到12547元/平方米。本月30家典型房企新增土储建面505万平方米,环比上涨64.4%;新增土地成交金额634亿元,环比上升183.2%。平均楼板价12547元/平方米,环比上升72.2%。主要是本月深圳、杭州、宁波、南京、天津等城市首轮集中供地,楼板价环比上升。
2、本月监测房企中有10家投资拿地,主要仍是国企、央企及头部稳健型房企。尽管集中供地进入高峰期,但监测房企的投资积极性仍未提升,主要仍以中海、华润等国企、央企为主,部分稳健头部民企如碧桂园、龙湖等参与。从成交结构来看,受到深圳、杭州、宁波、南京、天津等城市首轮集中供地影响,本月一二线城市占比较高,达到了84%;区域分布方面,珠三角占比最高,达到37%,其次则是长三角,占比35%,中西部和环渤海分别为21%和7%。
3、对于有资金实力的企业来说,目前是拿地窗口期。4月末,中央政治局会议从多方面对未来的经济工作进行了指导,其中房地产部分在坚持“房住不炒”的前提下,提出了支持各地因地制宜完善政策、支持刚需和改善型需求住房,促进房地产市场平稳发展等要求。且有不少城市已经从人才购房、公积金贷款、首付比例等多方面对楼市进行了“松绑”,房地产市场的“回暖”依然可期。对于有资金实力的企业来说,当前正是拿地的窗口期,选择合适的城市、项目,逆市增加优质土储对于企业未来发展有较大助益;而对于资金仍然偏紧的大部分民企来说,还应该继续寻求合适的合作机会。
企业融资
新增融资额环比下降25.2%
利率仅3.17%
核心观点
1、融资总量:2022年4月100家典型房企的融资总量为641.28亿元,环比下降25.2%,同比下降44.5%,融资量较往年千亿元以上的融资量来看较小。从融资结构来看,境内债权融资487亿元,环比下降15.8%,同比下降27.1%;境外债权融资13亿元,环比下降87.9%,同比下降91.5%;本月资产证券化融资141亿元,环比下降17.5%,同比下降36.1%,融资主体大部分是国企央企。
2、融资成本:2021年截至4月100家典型房企新增债券类1融资成本4.34%,较2021年全年下降0.94个百分点,其中境外债券融资成本7.72%,较2021年全年上升0.69个百分点,境内债券融资成本3.19%,较2021年全年下降0.88个百分点。单月来看,4月房企融资成本3.17%,环比下降1.92pct,同比下降2.10pct。其中境内融资成本3.14%,环比下降0.12pct,发债主体仍然是集中在保利发展、华润置地、招商蛇口(001979)等国企央企;境外融资成本3.80%,为远洋集团发行的一笔绿色债券,成本较低。
3、企业表现:本月融资总量最高的企业为华润置地,融资总量约107.5亿元,华润置地进行了发行合计60亿元的公司债,20亿元的中期票据等融资活动。从企业梯队来看,2022年1-4月TOP10房企融资平均额105.16亿元最大,融资总额同比下降36.9%,下降幅度最小。成本来看,TOP10梯队的房企融资成本最低,为3.29%,其较2021年全年下降0.89pct,较成本最高的TOP11-30梯队的房企低2.19pct;TOP31-50房企较2021年全年下降0.33至4.57%,降幅最小。
营销策略
五一营销前置
房企营销积极性复苏

核心观点
1、4月,房企营销积极性明显增强,营销活动数量、规模以及折扣力度较之前都有提升,一方面恰逢五一节点,另一方面政策方面频频放松,房企也借机刺激购房。从市场来看,4月表现仍然低迷, 30个重点监测城市商品住宅成交面积环比下降18%,同比跌幅扩至58%。从营销来看,时值五一前夕,房企营销积极性增强,结合五一推出了大量营销活动,TOP30房企超6成都推出了区域和集团层面的营销活动,让利方式上仍然是折扣、特价房和全民营销返佣金等。
2、4月房企营销活动集中在下半月,为结合五一假期节点推出营销的活动,包括常规的如碧桂园的“55购房节”已是第3届,阳光城(000671)High5超级购也已是第2届。营销方式上仍然是由集团依托节日制定口号或者主题,各个项目按照具体情况设置优惠折扣情况。不过由于五一假期,我们关注到企业的体验性活动明显增多,另外疫情期间,居家健身热度较高,不少企业也推出了居家健身打卡的营销活动,追赶热度。折扣上有有明显下探,像碧桂园最低可达55折,美的置业商铺7折,恒大现房特价最低可达75折。
3、4月超40城有房地产支持政策落地,包含降首付、降利率等一系列措施,但是从当下行情而言,回暖仍需要时间。不过政策面的放松对企业的营销仍有提振,这也是企业态度转变的重要因素。因此展望后市,对于营销而言,我们仍然是建议企业保持积极的营销态势,预期疫情将有所好转,叠加政策的宽松,营销活动也会有更大空间。
人事变动
华侨城段先念退任
华夏幸福吴向东辞职
核心观点
1、4月,房企高层人事动态信息数量较前月明显减少,从108家监测企业的人事变动情况来看,经过跨年、年报季等敏感节点,房企高层人员的职务变动频次显著降低,但仍有企业在深化内部组织架构调整。
2、4月5日,华夏幸福发布公告,华夏幸福联席董事长、董事、战略委员会委员和首席执行官暨总裁吴向东辞去相关职务。公告中也提到:吴向东辞去职务后,将继续在公司工作,并继续协助公司承担必要的债务重组工作。吴向东曾任华润置地深圳公司的总经理,华润置地董事会主席。2019年加入华夏幸福。
3、4月7日,华侨城发布公告,鉴于公司董事长段先念已达法定退休年龄,即日起不再担任公司董事长、执行委员会主任委员、战略委员会主任委员等职务,离任后将不再担任公司任何职务。4月29日,华侨城发出主要成员变更,新增张振高为董事长。张振高曾任全国人大常委会办公厅研究室主任科员,保利科技有限公司金融部副总经理,保利置业集团有限公司董事、总经理,中国保利集团有限公司党委副书记、董事、总经理。
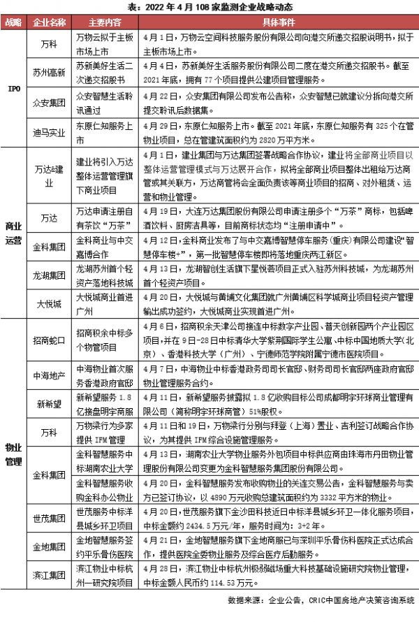
战略动态
物管分拆热度持续
建业万达商管签署合作

核心观点
1、 本月房企多元化业务集中物业管理和商业运营,其中多家房企物管平台继续准备分拆上市。物管赛道竞争激烈,除学校物管赛道外,医院物管业务逐渐变为房企物管平台聚焦赛道。商业运营活跃度提升,多家房企外拓战略版图。房企物管平台分拆上市热度回升,部分房企通过港交所聆讯,部分成功上市物管公司通过收购扩大版图。
2、 新希望服务1.8亿接盘明宇商服主要资产,保持区域深耕。4月11日,新希望(000876)服务披露公告表示,拟1.8亿元收购目标公司成都明宇环球商业管理有限公司(简称明宇环球商管)51%股权。交易完成后,目标公司将正式成为新希望服务的附属公司。本次是新希望服务上市后第一次收并购,成渝城市群是新希望服务重点发展区域,而明宇环球商管的区域优势便在四川,因此通过本次收购将进一步提升新希望集团商用物业管理的竞争力,或将助力其商业运营服务板块业绩的提升。同时,本次收购事件也为即将准备赴港上市的物管公司提供新出路。
3、 招商积余医院细分赛道再拓宽,新增宁德市医院摘得项目。4月28日,招商积余福建公司成功进驻宁德师范学院附属宁德市医院项目,近期招商积余在高校、医院的物管赛道上不断深耕外拓。在高校赛道内,仅本月就先后中标清华大学紫荆国际学生公寓、中标中国地质大学、香港科技大学的物管项目;在医院赛道内,今年以来先后中标福建国药东南医院、福建医科大学附属第一医院滨海院区、福鼎市医院百胜院区等项目。在物管赛道竞争白热化的阶段,招商积余在高校和医院物管市场中投拓积极,不断扩张服务范围,提升市场占有率。
排版丨Jenny
本文版权归克而瑞研究中心所有 未经授权请勿转载
以上代表克而瑞研究中心团队观点,仅供参考
转载注明出处:克而瑞地产研究(cricyjzx)多谢配合
(责任编辑:徐帅 )相关知识
预喜率不到三成 房企前三季度业绩表现不佳
百强房企业绩腰斩、百城二手房价止跌,你关心的楼市消息都在这
百强房企业绩规模整体增长超三成,投资积极性显著回升
百强房企7月销售额增25.7% 发力线上营销业绩增速转正
前4月百强房企门槛降3成?房企前4月业绩放榜
百强房企单月业绩提升明显,15家企业新增货值超300亿
百强房企单月业绩提升明显,15家企业新增货值超300亿
10月近八成房企实现业绩同比提升
百强房企一季度业绩同比“腰斩”,近七成未拿地
淡季不淡,7成房企单月业绩同比提升
推荐资讯
- 1穷人装修3万硬装怎么样,硬装 106786
- 2女生戴14号戒指算粗吗 正常 96718
- 3婆婆对儿媳说的暖心话 婆婆喜 96380
- 400后法定结婚年龄 结婚登记 65439
- 5燃气灶怎么选?跟随方太高效直 54890
- 6男生戴戒指的含义图解 女生戒 43432
- 7杨燕军 | 医院建筑的顶层设 40685
- 8泰安国悦山180平下跃美式风 34147
- 9积木家装修公司正规吗?选装修 27840
- 10农村现代简约自建房图片 27735