南国置业董事长武琳辞任,总经理李明轩接任
来源: 时间:2023-06-27 09:38
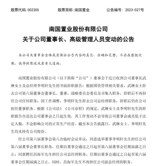
中房网讯 (苏晓/文)6月26日,南国置业股份有限公司发布公告,董事会于近日收到董事长武琳女士及总经理李明轩先生的书面辞职报告。

根据国资管理相关要求,武琳女士辞去该公司第六届董事会董事长、董事、战略委员会委员及召集人职务,辞职后不再担任公司任何职务;因工作调整,李明轩先生辞去该公司总经理职务,辞职后仍在公司担任董事职务。
此外,经南国置业第六届董事会第八次临时会议审议,同意选举董事李明轩先生担任公司第六届董事会董事长职务,任期自董事会通过之日起至第六届董事会任期届满之日止;同意聘任昌海军先生担任公司总经理职务,任期自董事会通过之日起至第六届董事会任期届满之日止。
同时,昌海军先生不再担任公司副总经理的职务。
相关知识
南国置业董事长武琳辞任,总经理李明轩接任
南国置业:李明轩辞任副总经理职务
南国置业:钟永红辞任公司董事 胡泊接任
南国置业董事会完成换届选举:武琳任公司董事长
李明辞任总经理助理职务
远洋集团执行董事温海成辞任 23年老将崔洪杰接任
南国置业:总经理钟永红辞职 胡泊接任
南国置业董事会、监事会完成换届 武琳被选为董事长
林冬娜辞任美的置业执行董事 徐传甫接任
钟彬辞任当代置业非执董等职务 高志凯接任
推荐资讯
- 1穷人装修3万硬装怎么样,硬装 106764
- 2女生戴14号戒指算粗吗 正常 96589
- 3婆婆对儿媳说的暖心话 婆婆喜 96335
- 400后法定结婚年龄 结婚登记 65439
- 5燃气灶怎么选?跟随方太高效直 54890
- 6男生戴戒指的含义图解 女生戒 43406
- 7杨燕军 | 医院建筑的顶层设 40638
- 8泰安国悦山180平下跃美式风 34019
- 9积木家装修公司正规吗?选装修 27796
- 10农村现代简约自建房图片 27688
资讯热点排名