高性能幕墙复合隔热材料

1.全球幕墙隔热系统的分类
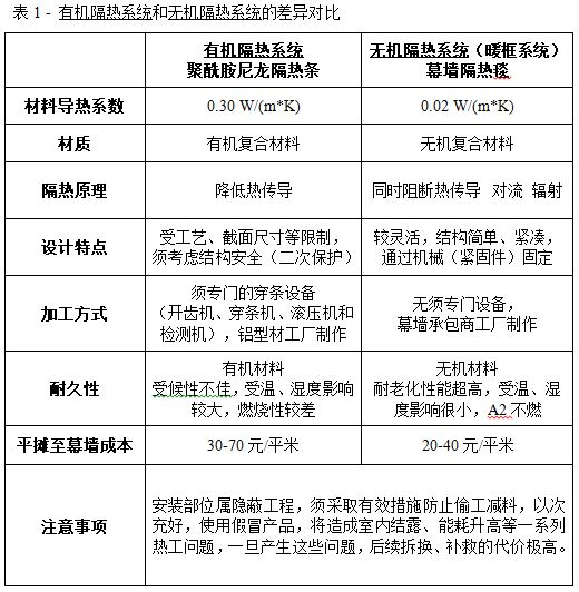
A类:有机隔热系统,采用由导热系数不大于0.3 W/(m*K)的有机复合隔热材料制成的隔热条,安装于幕墙龙骨内,具有普通隔热功能的幕墙隔热系统。
B类:无机隔热系统,采用由导热系数不大于0.02W/(m*K)的无机复合隔热材料制成的隔热毯,安装于幕墙龙骨内,具有高效隔热功能的幕墙隔热系统。
2.两大幕墙隔热系统的诞生和发展
上个世纪,世界上先后诞生了浇注式和穿条式两种隔热技术。经过几十年的发展,现已形成以美国亚松 (Azon) 公司的聚氨酯浇注式和德国泰诺风 (Technoform) 公司及德国旭格 (Schueco) 公司的聚酰胺尼龙穿条式为代表的有机隔热系统。直到2014年底,在世界范围内,几乎所有的幕墙隔热系统均是基于此类技术。
本世纪初,建筑用高性能无机隔热材料已开始初期研发,初代产品于2007年被首次实验性地应用于美国的民用建筑项目,并进行相关数据采集,测试和配方调整。2015年伊始,由暖框科技公司(Warmframe Corporation)全球首家运用成熟的工艺及相关专利技术第一次开始通过系统化设计,成功地将无机复合隔热幕墙隔热毯材料应用于超高层幕墙建筑,由此此类幕墙隔热系统也被称为暖框系统(Warmframe System)。截至2019年底,暖框科技公司已成功地为全球各气候带、超过25个中心城市的超过400栋各类城市地标幕墙建筑提供了暖框系统解决方案,以及相关的系统热工测试和工程质保服务。至此,逐渐形成了以暖框科技公司的暖框系统为代表的新一代高效无机隔热系统。
更令人侧目的是,高效无机隔热系统一经推出后市场表现抢眼的同时,由于其对建筑能耗的大幅度降低优异表现,在2018-2019年设计使用无机隔热系统的建筑项目几乎横扫了亚洲地区所有绿色节能创新建筑重要奖项,其中囊括了:2019亚洲绿色建筑年度大奖 BREEAM Awards 2019;2018年度可持续发展建筑奖;2018年度亚洲创新绿色建筑大奖;中国地区2018年度时代创新奖;中国首座办公建筑BREEAM四星认证;中国首座住宅类建筑BREEAM四星认证;LEED及WELL建筑双金级认证办公建筑等众多获奖项目。
目前,有机隔热系统和无机隔热系统已经逐渐并行成为全球的两大类幕墙隔热系统。
3.两大隔热系统的主要差别
新材料新科技的创新发展无疑是推动这次幕墙隔热系统升级的主要推动力,除了无机复合幕墙隔热毯材料本身的隔热性能比聚酰胺尼龙隔热条提高了前所未有的10倍以上,并以此为幕墙节能和建筑外墙设计自由度的大幅跃升打开了未来之窗。
暖框科技公司的无机隔热系统(暖框系统)的技术特点在于,设计师在利用无机复合隔热材料超低导热系数的同时,利用了幕墙隔热毯设计灵活的特点,通过同时阻断热的传导、对流和辐射三种传热方式来大幅降低幕墙传热系数(U值),以达到30%幕墙节能性能的提高,并彻底解决幕墙热冷桥的结露风险。由于采用暖框系统的幕墙结构更加简单、紧凑,减少了穿条铝材和高配置玻璃的使用,从而大幅降低了幕墙综合成本。
除此之外,更令人惊叹的是,幕墙设计师和施工人员在暖框系统设计优化和使用过程中发现,新一代的暖框系统使用的是加工性能极高的毯状高性能无机材料,与上一代聚酰胺尼龙隔热条的有机材料特性完全不同,从而带来了几近与建筑同寿命的50年使用寿命的超高老化性能,同时一次性打破了由传统有机隔热条耐高温差、耐湿变形、结构受力安全及阻燃性差等诸多设计桎梏。

4.量化分析和数据整理
下面以明框幕墙的标准系统为研究对象进行量化说明:

图1 - 隔热条系统及其所对应的框的U值

图2 - 暖框系统及其所对应的框的U值
通过以上图表不难发现:
1) 聚酰胺尼龙隔热条的应用与否对于框的U值有着至关重要的影响,相比非断热的框,12mm隔热条可以大幅降低框的U值达69%,性价比极高,这就很好解释了自2005年国家颁布《公共建筑节能设计规范》后,隔热条的应用被迅速和广泛地普及开来。
2) 然而,2015年国家对《公共建筑节能设计规范》进行了修订,并将节能目标提高了30%,为满足更高的幕墙节能要求,隔热条的高度增加的同时,幕墙成本也随之相应增加。研究发现,当隔热条高度增加到18mm以后,框的U值/成本曲线开始逐渐趋于平缓,说明性价比收益开始大幅缩减,并在隔热条高度增加到24mm后变得越发不经济(图3)。
3) 比较有机隔热系统和暖框系统的性价比,当成本相同时,后者框的U值比前者平均降低45%;当框的U值相同时,后者的成本仅为前者的1/3。


图3 - 框的U值和成本的关系
4) 根据数值分析和归纳(图4),可以得出如下结论:
A) 相同框面积比的幕墙,在实现同等性能条件下(幕墙U值要求1.8),暖框系统较有机隔热系统节省成本约100元/平米,
B) 随着框面积比的增加和幕墙U值的降低,幕墙隔热系统成本差值也将越来越大,暖框系统与有机隔热系统相比,所节省的成本也将越来越多。

图4-幕墙U值和成本的关系
5.总结
随着全球建筑节能标准、可持续发展、减少塑料类产品使用等环保要求的不断提高,及行业竞争的加剧,房屋开发商对高性价比的追求、设计师对设计自由的渴望、施工单位对提高施工效率的需求和矛盾也日益突出,新材料创新无疑与产业的时代需求共同成为了这次幕墙隔热系统升级的主要推手。趋势已经形成,无机隔热系统正以势不可挡的速度,全面取代有机隔热系统设计,成为幕墙的新一代高效隔热系统。幕墙隔热技术迭代的发展也成为建筑这一古老行业当今创新发展时代洪流中的一个缩影。
相关知识
全球幕墙隔热系统的分类与发展
RAUSCH劳施:来自欧洲的全球幕墙隔热条及密封条重要参与者
【WINDOOR型材隔热展区】2021隔热材料新品抢先看
暖框科技幕墙隔热毯技术入编美国大学课程书目
Warmframe幕墙隔热毯技术助力建造全球顶尖音乐学府
幕墙隔热毯制造商暖框科技案例入编美国大学课程书目
圣戈班集团SageGlass与暖框科技达成战略合作
幕墙隔热毯杰出制造商助力苏州国金中心获MIPIM亚洲大奖
幕墙隔热毯暖框技术助力青岛国信金融中心取得LEED金级
幕墙隔热毯全球供应商暖框科技出席美国幕墙技术委员会
推荐资讯
- 1穷人装修3万硬装怎么样,硬装 106764
- 2女生戴14号戒指算粗吗 正常 96589
- 3婆婆对儿媳说的暖心话 婆婆喜 96335
- 400后法定结婚年龄 结婚登记 65439
- 5燃气灶怎么选?跟随方太高效直 54890
- 6男生戴戒指的含义图解 女生戒 43406
- 7杨燕军 | 医院建筑的顶层设 40638
- 8泰安国悦山180平下跃美式风 34019
- 9积木家装修公司正规吗?选装修 27796
- 10农村现代简约自建房图片 27688