定制快讯|尚品宅配股东减持计划过半后单一股东持股比例有所变更
来源: 时间:2022-11-28 16:26
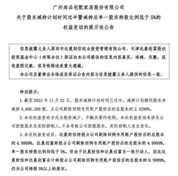
新浪定制频道讯近期,尚品宅配就此前股东减持计划发出计划时间过半公告,称截止11月22日股东共减持月481万股,约占公司剔除回购专用账户股份后总股本的2.43%。达晨财信在本次权益变动后,约持占公司剔除回购专用账户股份后总股本的4.99%,另一股东达晨创富权益变动后同样约持占总股本的4.99%,但由于二者为一致行动人,所以合计约持占总股本的9.99%,故仍为公司持股5%以上股东。
相关知识
定制快讯|尚品宅配股东减持计划过半后单一股东持股比例有所变更
尚品宅配:持股5%以上股东减持计划期限届满
定制快讯|尚品宅配:关于持股5%以上股东减持计划时间过半的进展
定制快讯|尚品宅配预披露持股5%以上股东股份减持计划
定制快讯|尚品宅配持股5%以上股东减持计划期限届满
定制快讯|尚品宅配:达晨财信和达晨创富共减持10.04万股
尚品宅配二、三股东减持2.8亿元股份
我爱我家(000560):持股5%以上股东减持股份计划期限届满未减持公司股份
要闻 | 尚品宅配:股东达晨财信和达晨创富拟减持总股本的6%
尚品宅配(300616):持股5%以上股东股份减持计划的预披露
推荐资讯
- 1穷人装修3万硬装怎么样,硬装 106904
- 2女生戴14号戒指算粗吗 正常 97414
- 3婆婆对儿媳说的暖心话 婆婆喜 96600
- 400后法定结婚年龄 结婚登记 65456
- 5燃气灶怎么选?跟随方太高效直 54902
- 6男生戴戒指的含义图解 女生戒 43561
- 7杨燕军 | 医院建筑的顶层设 40901
- 8泰安国悦山180平下跃美式风 34836
- 9积木家装修公司正规吗?选装修 28054
- 10农村现代简约自建房图片 27951
资讯热点排名