浙江禾城农商行被罚115万:违规发二手房按揭致不良贷款
中新经纬9月21日电 银保监会网站21日披露“罚单”显示,因贷后检查不到位等,浙江禾城农村商业银行股份有限公司被罚款人民币115万元。

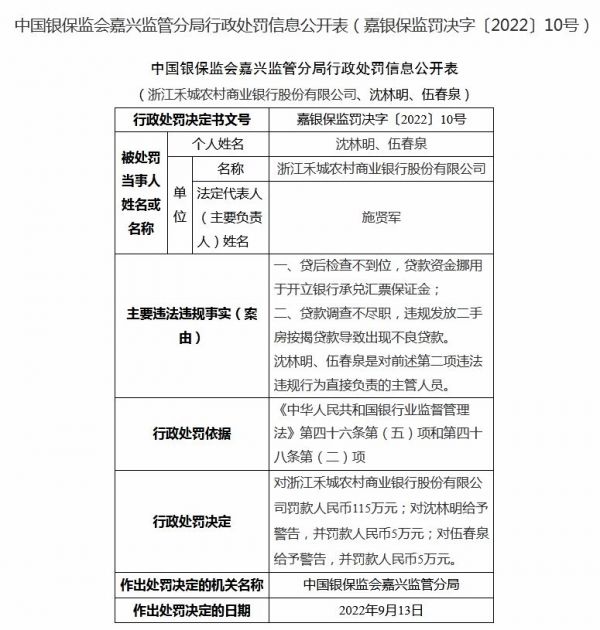
银保监会网站截图
行政处罚信息公开表显示,浙江禾城农村商业银行股份有限公司主要违法违规事实包括两项:贷后检查不到位,贷款资金挪用于开立银行承兑汇票保证金;贷款调查不尽职,违规发放二手房按揭贷款导致出现不良贷款。
行政处罚信息公开表还显示,沈林明、伍春泉是对上述第二项违法违规行为直接负责的主管人员。银保监会嘉兴监管分局决定,对沈林明给予警告,并罚款人民币5万元;对伍春泉给予警告,并罚款人民币5万元。
浙江禾城农村商业银行股份有限公司网站介绍,2005年,经批准,南湖、秀洲二区12家信用社、营业部发起成立“浙江禾城农村合作银行”。2012年,禾城农村合作银行被浙江省政府列入了全省第二批改制试点单位,2013年4月21日,改制后的浙江禾城农村商业银行股份有限公司成立,简称“禾城农商银行”。
网站还称,经过发展,禾城农商银行已在南湖、秀洲二区下设13家支行(营业部)、77个服务网点,全辖共有员工700余人,资产规模已近400亿元,年上缴税收2.5亿元,是嘉兴市本级资产规模较大、网点较多的金融机构。(中新经纬APP)
编辑:张澍楠
(责任编辑:岳权利 HN152)相关知识
温州两农商行合计被罚215万:涉资金违规流入楼市等
上海农商行成功过会 四成信贷投向个人按揭和房地产
上海农商行成功过会 四成信贷投向个人按揭和房地产
沪农商行房地产不良贷款余额13.6亿元,称“业务风险可控”
各地围堵经营贷炒房,浙江多家银行收罚单
涉房业务违规 23家金融机构被罚
沪农商行:房地产业不良贷款余额13.6亿元,将积极布局其他优质资产
涉房业务违规 23 家金融机构被罚
信贷资金违规流入房地产 天津农商行被罚130万元
资金违规流入房地产市场 多家银行被罚
推荐资讯
- 1穷人装修3万硬装怎么样,硬装 107090
- 2女生戴14号戒指算粗吗 正常 98542
- 3婆婆对儿媳说的暖心话 婆婆喜 96963
- 400后法定结婚年龄 结婚登记 65472
- 5燃气灶怎么选?跟随方太高效直 54920
- 6男生戴戒指的含义图解 女生戒 43752
- 7杨燕军 | 医院建筑的顶层设 41258
- 8泰安国悦山180平下跃美式风 35958
- 9积木家装修公司正规吗?选装修 28410
- 10农村现代简约自建房图片 28310