定制快讯|欧派及其控股子公司对外提供最高8000万元担保
来源: 时间:2022-09-08 18:04
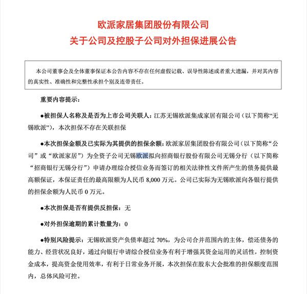
新浪家居定制频道讯9月8日,欧派家居发出公告称欧派家居及其控股子公司,为无锡欧派针对其向招商银行无锡分行申请的综合授信业务所产生的债务,提供8000万元的最高额担保,在股东大会批准的额度范围内,风险可控。

相关知识
帝欧家居:对控股子公司提供4.95亿元授信担保
帝欧家居及子公司拟为景德镇欧神诺提供最高1亿元债务担保
欧派家居:为欧派集成5亿元贷款提供连带责任担保
江山欧派:为控股子公司向中国银行开封分行申请授信业务提供担保
江山欧派:为全资子公司申请授信业务提供3000万元担保
家电快讯|爱仕达:为控股子公司钱江机器人提供5000万元担保
帝欧家居:为全资子公司提供授信担保
蓝光发展:为浙江宝业8000万元商票贴现债务提供担保
爱仕达:为控股子公司钱江机器人提供5000万元担保
美克家居为全资(控股)子公司提供2100万元担保
推荐资讯
- 1穷人装修3万硬装怎么样,硬装 106904
- 2女生戴14号戒指算粗吗 正常 97414
- 3婆婆对儿媳说的暖心话 婆婆喜 96600
- 400后法定结婚年龄 结婚登记 65456
- 5燃气灶怎么选?跟随方太高效直 54902
- 6男生戴戒指的含义图解 女生戒 43561
- 7杨燕军 | 医院建筑的顶层设 40901
- 8泰安国悦山180平下跃美式风 34836
- 9积木家装修公司正规吗?选装修 28054
- 10农村现代简约自建房图片 27951
资讯热点排名