• 首页
  • 房产装修家居资讯
  • 行业资讯
  • 品牌资讯
  • 房产资讯
  • 百科
  • 开发商
  • 家居品牌
  • 家居知识
  • 装修攻略
  • 装修公司

  • QQ
  • 微信
联系我们
  • 栏目

  • 行业资讯
  • 品牌资讯
  • 房产资讯
  • 百科
  • 开发商
  • 家居品牌
  • 家居知识
  • 装修图片
  • 装修攻略
  • 装修公司

  • 房产装修家居资讯列表
  1. 首页
  2. 房产装修家居资讯
  3. 定制快讯 | 好莱客:业绩承诺方回购湖北千川51%股权

定制快讯 | 好莱客:业绩承诺方回购湖北千川51%股权

来源:房产装修家居资讯 时间:2022-06-27 18:48

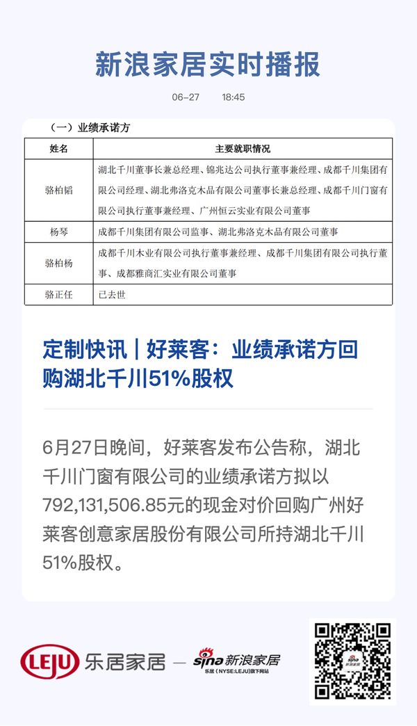
  新浪家居讯 6月27日晚间,好莱客发布公告称,湖北千川门窗有限公司的业绩承诺方拟以792,131,506.85元的现金对价回购广州好莱客创意家居股份有限公司所持湖北千川51%股权。

11

相关知识

定了!好莱客7亿收购湖北千川木门
好莱客7亿元收购千川木门51%股权
好莱客拟不高于8.25亿元收购千川公司51%股权
好莱客7亿收购湖北千川木门
好莱客拟收购千川公司51%股权,开启二次增长曲线
好莱客再收千川门窗100%股权
好莱客拟1亿元收购千川门窗100%股权
好莱客拟收购千川公司51%股权 拓展工程大宗业务
8.25亿 好莱客收购千川木门51%股份 持续开拓工程市场
好莱客拟收购千川公司51%股权 开启二次增长曲线

网址: 定制快讯 | 好莱客:业绩承诺方回购湖北千川51%股权 http://m.zx3q.com/newsview439296.html
所属分类:行业资讯

推荐资讯

男生戴戒指的含义图解 女生戒指的戴法图解
男生戴戒指的含义图解 女生戒指的戴法图解
穷人装修3万硬装怎么样,硬装与软装区别
穷人装修3万硬装怎么样,硬装与软装区别
最新资讯
成都欧铂羽艾草防撞板守护
五年质保 只换不修,Ye
高性价比厨电之选,火王 2026 智能套【2026中国好工匠系列展播】徐洪焰:京日日顺创客训练营145项国家专利行业最多平台×品牌共生进化:京东与恒洁引领智能卫工程木新选择|LVL立柱与LVL梁,重塑从单品到系统,伽洛夫GRF进军一体化嵌入价值归来 传奇再启,“星星传奇”2026新形势下厨电市场的战略演进:解读2026
    资讯热点排名
  • 1穷人装修3万硬装怎么样,硬装 105507
  • 2婆婆对儿媳说的暖心话 婆婆喜 93959
  • 3女生戴14号戒指算粗吗 正常 93876
  • 400后法定结婚年龄 结婚登记 65334
  • 5燃气灶怎么选?跟随方太高效直 54805
  • 6男生戴戒指的含义图解 女生戒 42119
  • 7杨燕军 | 医院建筑的顶层设 38275
  • 8泰安国悦山180平下跃美式风 31437
  • 9积木家装修公司正规吗?选装修 25464
  • 10农村现代简约自建房图片 25296
资讯热点
婆婆对儿媳说的暖心话 婆
女生戴14号戒指算粗吗
燃气灶怎么选?跟随方太高
00后法定结婚年龄 结婚
房产装修家居资讯
  • 房产装修家居资讯网是一家集产房资讯,家居知识,装修攻略等于一体的综合类网站。
  • © 2026 房产装修家居资讯 版权所有
友情链接
网站栏目
  • 房产装修家居资讯
  • 行业资讯
  • 品牌资讯
  • Sitemap
版权声明
  • 如本站提供的信息对您造成了侵权,请及时告诉我们,我们将第一时间予以处理!
业务合作QQ
  • 46612027
  • 业务合作QQ