平安不动产“借新还旧”2022年第三期15亿公司债票面利率定为4.10%
中华网财经6月27日讯:深交所消息,近日,平安不动产有限公司披露2022年公开发行公司债券(面向专业投资者)(第三期)票面利率最终确定为4.10%。

本期债券计划发行规模为不超过15亿元,简称“22不动”,期限3年,无担保。发行人主体信用等级为AAA,债券信用等级为AAA。
发行人将按上述票面利率于2022年6月27日至2022年6月28日面向专业机构投资者网下发行。
中华网财经获悉,此前债券募集说明书显示,本期债券发行上市前,公司最近一期末净资产为488.18亿元(2022年3月31日合并财务报表中的所有者权益合计),合并口径资产负债率为55.72%,母公司资产负债率47.71%;发行人最近三个会计年度实现的年均可分配利润为56.87亿元(2019年度、2020年度和2021年度实现的归属于母公司所有者的净利润682,539.32万元、564,523.87万元和459,172.24万元的平均值),预计不少于本期债券一年利息。
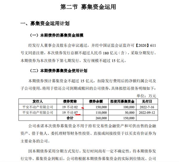
募集说明书披露,该债券募集资金使用计划为:债券预计募集资金不超过15亿元,扣除发行费用后的净额归属公司及子公司使用,将用于偿还公司到期或赎回的公司债券,具体为19不动02债券拟使用募集资金10亿元、19不动07债券拟使用募集资金5亿元。

相关知识
平安不动产“借新还旧”2022年第三期15亿公司债票面利率定为4.10%
平安不动产:20亿元公司债券票面利率确定为3.8%
金融街2020年公司债第三期票面利率确定为3.6%
万达商管2020年第三期30亿公司债票面利率定为5.38%
平安不动产:成功发行10亿元超短期融资券 票面利率2.52%
世茂股份第三期公司债票面利率确定为3.99% 发行规模10亿
平安不动产:20亿元公司债券票面利率下调为2.38%
珠江投资13亿公司债票面利率确定为7.50% 期限5年
金隅集团20亿元公司债票面利率定为3.24%
平安不动产:20亿元公司债券票面利率为3.90%
推荐资讯
- 1穷人装修3万硬装怎么样,硬装 107251
- 2女生戴14号戒指算粗吗 正常 99315
- 3婆婆对儿媳说的暖心话 婆婆喜 97256
- 400后法定结婚年龄 结婚登记 65486
- 5燃气灶怎么选?跟随方太高效直 54937
- 6男生戴戒指的含义图解 女生戒 43919
- 7杨燕军 | 医院建筑的顶层设 41550
- 8泰安国悦山180平下跃美式风 36719
- 9积木家装修公司正规吗?选装修 28698
- 10农村现代简约自建房图片 28603