• 首页
  • 房产装修家居资讯
  • 行业资讯
  • 品牌资讯
  • 房产资讯
  • 百科
  • 开发商
  • 家居品牌
  • 家居知识
  • 装修攻略
  • 装修公司

  • QQ
  • 微信
联系我们
  • 栏目

  • 行业资讯
  • 品牌资讯
  • 房产资讯
  • 百科
  • 开发商
  • 家居品牌
  • 家居知识
  • 装修图片
  • 装修攻略
  • 装修公司

  • 房产装修家居资讯列表
  1. 首页
  2. 房产装修家居资讯
  3. 家电快讯| 各地政府采购信息网公布最新空调电器采购项目,共计8千多万元

家电快讯| 各地政府采购信息网公布最新空调电器采购项目,共计8千多万元

来源:房产装修家居资讯 时间:2021-11-18 10:31
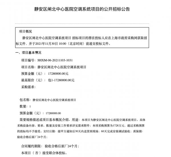
近日,全国各地政府采购信息网公布空调电器行业最新采购项目信息,涉及多个领域,总金额约八千多万元。其中,上海市静安区闸北中心医院空调系统公开招标项目预算1728万元,是本周预算最高的项目。

相关知识

家电快讯| 各地政府采购信息网公布最新空调电器采购项目,共计8千多万元
快讯 | 《政府采购信息报》公布三季度空调电器采购情况
家电快讯|10月空调电器采购额约12.4亿元
国美京东联合采购 构建最大消费采购平台
合肥公布工程建设、政府采购负面清单
南京“招标投标”“政府采购”指标第一
权威发布!!!福庆板材入选“政府采购环境标志产品清单”
政府为何优先采购这些板材品牌产品?两分钟看懂
2020政府采购塑料管道十大品牌在京发布
家电周刊③| 多国家电协会联合提出应对气候变化建议书;英国公布“净零战略”;海尔集

网址: 家电快讯| 各地政府采购信息网公布最新空调电器采购项目,共计8千多万元 http://m.zx3q.com/newsview385032.html
所属分类:行业资讯

推荐资讯

男生戴戒指的含义图解 女生戒指的戴法图解
男生戴戒指的含义图解 女生戒指的戴法图解
穷人装修3万硬装怎么样,硬装与软装区别
穷人装修3万硬装怎么样,硬装与软装区别
最新资讯
家电换新“当天拆、当天装
千野与航天智造(厦门)科
山城折叠处,次元破壁时:谁在成为重庆二次喜报!月星家居荣膺「第九届大雁奖·中国家盛世周木匠总经理周亦飞向全国家具人拜年!2026家用纯水机最新推荐,过滤能力强,佰世达×万华化学重磅发布!全系列零醛纤维浴霸取暖、换气同时开启竟引发火灾?冬季安2026家居五金出海破局难?DTC东泰如喜报!被窝整装荣膺 「第九届大雁奖·中国
    资讯热点排名
  • 1穷人装修3万硬装怎么样,硬装 105857
  • 2婆婆对儿媳说的暖心话 婆婆喜 94614
  • 3女生戴14号戒指算粗吗 正常 94522
  • 400后法定结婚年龄 结婚登记 65353
  • 5燃气灶怎么选?跟随方太高效直 54825
  • 6男生戴戒指的含义图解 女生戒 42468
  • 7杨燕军 | 医院建筑的顶层设 38926
  • 8泰安国悦山180平下跃美式风 32085
  • 9积木家装修公司正规吗?选装修 26109
  • 10农村现代简约自建房图片 25943
资讯热点
婆婆对儿媳说的暖心话 婆
女生戴14号戒指算粗吗
燃气灶怎么选?跟随方太高
00后法定结婚年龄 结婚
房产装修家居资讯
  • 房产装修家居资讯网是一家集产房资讯,家居知识,装修攻略等于一体的综合类网站。
  • © 2026 房产装修家居资讯 版权所有
友情链接
网站栏目
  • 房产装修家居资讯
  • 行业资讯
  • 品牌资讯
  • Sitemap
版权声明
  • 如本站提供的信息对您造成了侵权,请及时告诉我们,我们将第一时间予以处理!
业务合作QQ
  • 46612027
  • 业务合作QQ